法規
108.11.29 中人字第 1080501828 號函頒
112. 04. 24 中人字第 1120500575號函修訂
壹、依據:
一、行政院 102 年 4 月 2 日院授人綜字第 1020029524 號函核定之「行政院所屬及地方機關學校員工協助方案」。
二、教育部及所屬機關(構)學校員工協助方案實施計畫。
貳、目的:
一、發現並協助同仁解決可能影響工作效能之相關問題,使其能以健康的身心投入工作,提升工作士氣及服務效能。
二、結合校內現有行政措施及資源,藉由多樣化的協助性措施,建構溫馨關懷的健康職場,增強同仁對學校認同感及向心力,進而提升工作績效與競爭力。
參、服務對象:本校教職員工、約用人員及專兼任助理。肆、辦理項目及實施內容:
|
辦理項目 |
實施內容 |
|
建置員工協助方案專區網頁 |
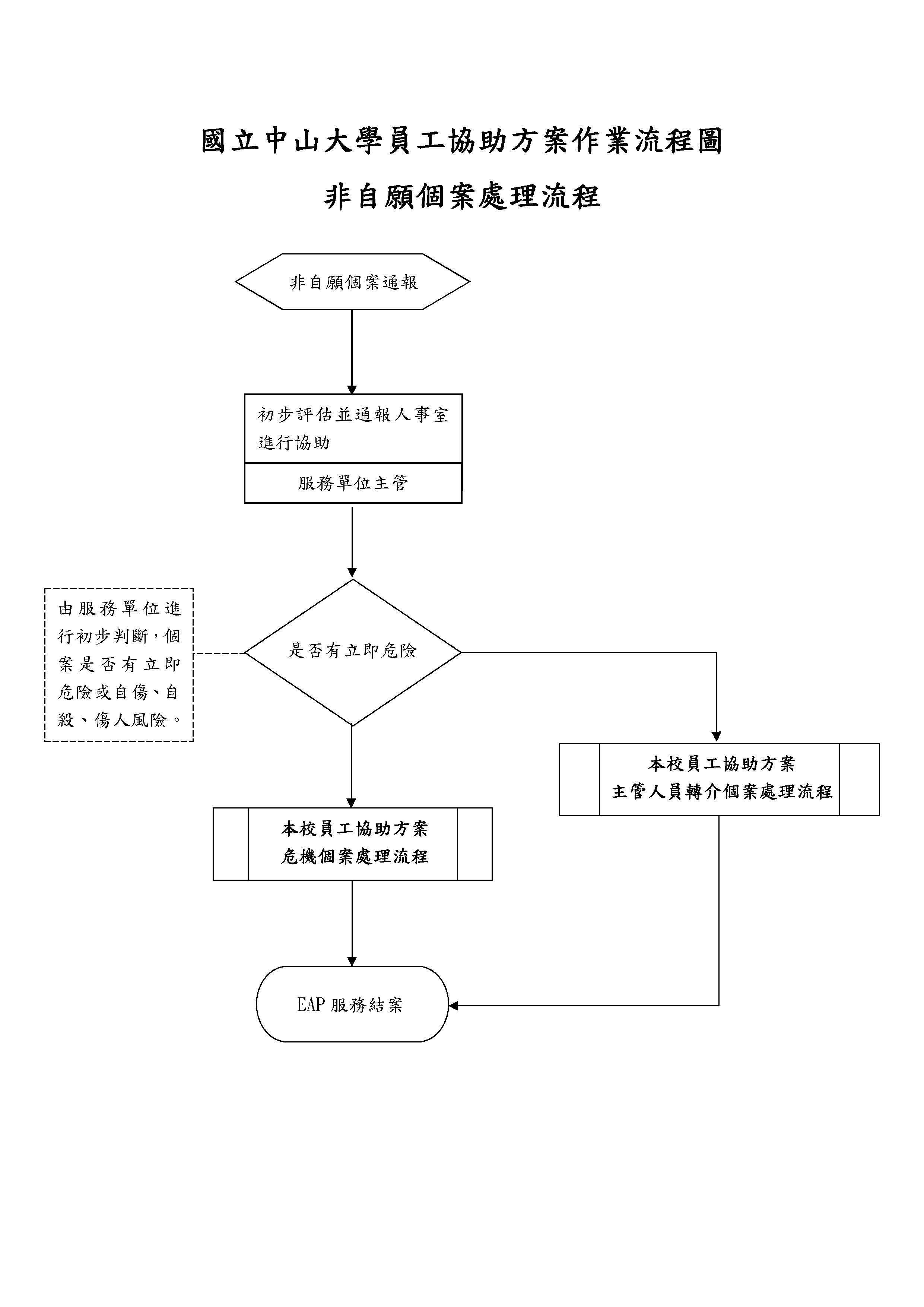
建置「員工協助方案」專區網頁,訂定: (1)本校推動員工協助方案處理流程(附件 1) (2)相關表單: ①本校員工協助方案需求調查表(附件 2) ②本校員工協助方案滿意度調查表(附件 3) (3)資料保存及調閱規定(附件 4)。 |
|
需求調查 |
不定期辦理同仁服務問卷需求調查。 |
|
宣導周知 |
透過集會、研習、訓練、電子郵件、佈告欄、人事室網頁、人事服務簡訊等多元宣導方式,讓同仁了解本方案內容及 各項活動資訊。 |
|
工作面協助 |
力。 |
|
辦理項目 |
實施內容 |
|
|
(2) 人事室退撫考核組:分機 2051。(3) 秘書室法務人員:分機 2024。 (4) 教師申訴評議委員會:分機 2024。 (5) 職員工申訴評議委員會:分機 2024。 |
|
生活面協助 |
|
|
健康面協助 |
E-mail:counsel@mail.nsysu.edu.tw)。
詢方式,服務教職員工。 |
|
辦理項目 |
實施內容 |
|
其他面協助 |
請協助。 |
|
期末成效評估 |
辦理滿意度調查,檢視辦理成效,並作為未來計畫內容調 整參考。 |
伍、倫理責任:辦理本計畫各項服務內容時,相關人員應遵守下列倫理規範及保密責任,並應事先明確告知同仁以維其權益
一、同仁求助於本計畫之決定應出於個人自由意志。
二、同仁不會因接受本計畫推介接受治療、諮商或醫療個人的問題而影響其工作、陞遷及考績等相關權益。
三、本計畫各項服務之所有紀錄,及求助同仁之個人資料均應全程永久保密, 非經法律程序或當事人書面授權同意,均不得提供給任何單位或他人。
陸、經費:辦理本計畫所需之經費於本校年度預算相關經費項下支應。
柒、推動本計畫業務著有績效之人員,得酌予獎勵或列入年終考績(核)之參據。捌、本計畫陳請校長核定後實施,修正時亦同。
國立中山大學員工協助方案作業流程圖



